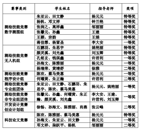
近日,2022年全国大学生测绘学科创新创业智能大赛公布获奖名单,我校城市与规划学院学生在测绘技能竞赛(数字测图组、无人机组、程序设计组)、开发设计竞赛(创业计划组)和科技论文竞赛三大赛道中均斩获佳绩,获特等奖8项,一等奖7项,二等奖4项,29名参赛同学全部获奖,获奖率100%。
本届大赛是在教育部高等学校测绘类专业教学指导委员会的指导下,由中国测绘学会教育工作委员会主办,安徽大学承办,被誉为当代测绘类专业大学生的“奥林匹克”盛会。大赛分为专业组和非专业组,共吸引来自武汉大学、同济大学和中南大学等243所高校4500多名学生参赛,规模创历史新高。
城市与规划学院高度重视、精心组织此项赛事,专门召开党政联席会议部署各项备赛工作。学院制定线上和线下相结合、专业组和非专业组相搭配的训练方案,开展校园数字地形图测绘、集中培训和竞赛例会,及时解决学生备赛遇到的问题,帮助非专业同学快速打破专业壁垒。在暑期备赛过程中,学院班子成员实行值班制,为本次比赛的顺利进行保驾护航。未来,学院将继续“以赛促教,以赛促学”,积极探索创新人才培养机制,完善创新创业教育体系,全面提高人才培养质量。
同时,我校城市与规划学院姚艳丽老师在第十一届全国高等学校测绘类专业青年教师讲课竞赛中荣获二等奖。该竞赛由中国测绘学会教育工作委员会和中国卫星导航定位协会教育与发展专业委员会主办。





