报道链接:https://jhd.xhby.net/share-webui/detail/s69bf5ceae4b0115ac07656d2
报道原文:
交汇点讯 江苏中小学生春假将至。记者从盐城师范学院获悉,学校教育科学学院推出春假艺术托管营!邀请孩子们走出课堂、走进高校,在舞蹈、绘画、弹唱中沉浸式体验艺术魅力!
招生对象:小学1—3年级学生(最好有一定舞蹈基础)
培训时间:4月1日—4月3日
08:30—11:30(含课间休息)
14:00—17:00(含课间休息)
培训地点:盐城师范学院通榆校区教育科学院(具体教室开营前3天通知)
班级容量:每班15人(额满即止),最低开班人数10人。
基础费用:668元/人
咨询电话:18252220551

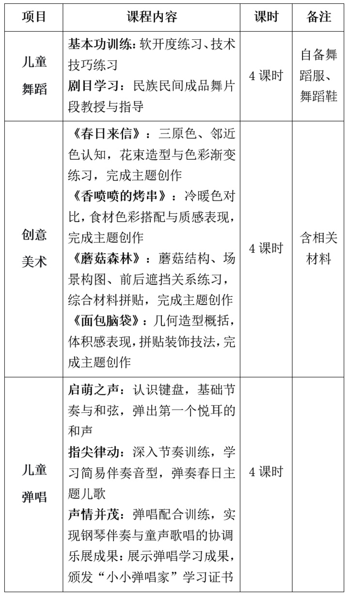
本次春假艺术托管营打破单一学科限制,一个班,三项全能——舞蹈、美术、弹唱三天全覆盖,共12课时,每半天两个项目,每个项目2课时。具体课程内容汇总如下:

据了解,托管期间,学生将走进盐城师范学院教育科学学院专业教室、舞蹈房、电钢琴教室,授课团队由高校艺术专业教师领衔,另配学生助教,师生比高达1比3,确保每个孩子都被充分关注。最后半天,将安排弹唱学习成果展示;同时孩子们完成的所有美术作品也将现场陈列。
新华日报·交汇点记者 叶真