4月17日下午,由江苏省心理学会大学生心理专业委员会、江苏省心理卫生协会科普工作委员会主办,驻盐高校学工部门联合地方精神专科医院及卫健部门共同承办的“自然心理疗法”线上专题培训顺利举行。清华大学兴华讲席教授、博士生导师、自然心理疗法创立者张向阳教授应邀担任主讲。学校党委学工部部长、研工部部长、学生工作处处长李健明主持讲座,驻盐高校辅导员、心理健康教育教师及盐城地方临床心理工作者1000余人齐聚云端参训。
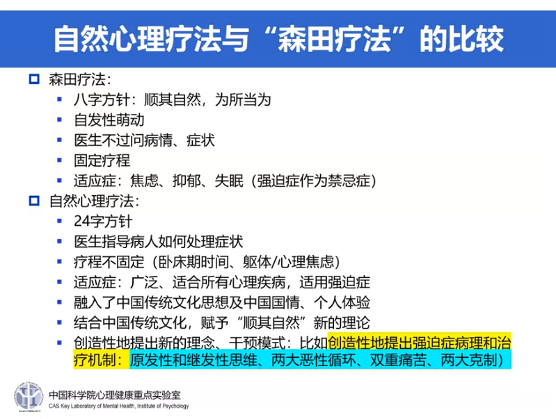
培训中,张向阳以《自然心理疗法的理论及应用》为题,立足当前青少年心理健康工作的现实痛点,从破除社会普遍存在的心理“病耻感”切入,厘清了心理障碍与精神障碍的临床鉴别要点及转介红线。张向阳深耕临床与科研一线多年,他将中华优秀传统文化中的修身智慧与现代心理学实证技术有机融合,系统阐述自然心理疗法的理论源流与实操架构。讲座既有哲学高度,又有实践深度,通过剖析焦虑、强迫、网络成瘾等典型案例,将晦涩的心理病理机制转化为直观的干预图谱,构建了从认知重构到行为强化的全链条本土化干预模型,为解决大学生常见心理困扰提供了极具操作性的“中国方案”。
据悉,本次培训是驻盐高校深化医校协同、推进心理健康教育工作内涵式发展的生动实践,不仅为一线学工队伍引入了一套“看得懂、学得会、用得上”的心理育人新范式,更有效拓宽辅导员应对复杂心理个案的专业视野。



